热门关键词:
在细川阿尔派(Alpine)和欧米亚(Omya)集团成功经验的基础上,我们开发出了三种不同的连续式表面包覆系统:针盘磨包覆系统、涡流磨包覆系统和转子磨包覆系统。
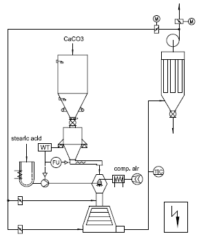
该连续式粉体表面包覆改性系统是在消化吸收德国技术的基础上设计制造的中国设备,可用于多种粉体的表面改性,如碳酸钙粉末(重质、沉淀)、高岭土、滑石、云母、石墨、硫酸钡、白炭黑、氢氧化镁、氧化锌、氧化铝等,该系统适宜于多种固体、液体改性剂,如铝酸盐偶联剂、钛酸盐偶联剂、硅烷偶联剂和硬脂酸。
15762271767
改性包覆效果好改性剂耗量较少
温度速度可把控,生产效率高
连续化程度高,适用于大规模生产
生产过程连续稳定,运行成本低
适用范围广,多种无机矿物均可活化
操作简便运行平稳,减小劳动强度
原理及特点:设备运行带动强大的空气流,让团聚粉体颗粒停留在特殊凹槽设计的定子中。强大的涡旋产生的剪切力、摩擦力、离心力,迅速将物料还原到原始粒径或者天然晶型颗粒。
该加工过程的重要目标是在加工中改性剂在碳酸钙粉末中的均衡完全分布。改性剂的添加量(重量比例)在重质碳酸钙改性产品中占0.4- 1.4%,在沉淀碳酸钙改性产品中占5%。为了使这极少量的改性剂能均衡供给大量的碳酸钙粉末,需要将改性剂溶解再与碳酸钙粉末混合。主要用天然或合成的蜡(如硬脂酸)作为改性剂。

详细技术参数请咨询青岛优明科客服
全国服务热线